威廉希尔
全部
标题
内容
威廉希尔
集团概况
集团简介
领导团队
群团组织架构
集团荣誉
建设资质
交通建设
企业开展
新闻中心
企业文化
依法治企
党建群团
党群工作
党史学习教育
所属企业
您现在的位置:
威廉希尔
>> 招标采购 >> 正文
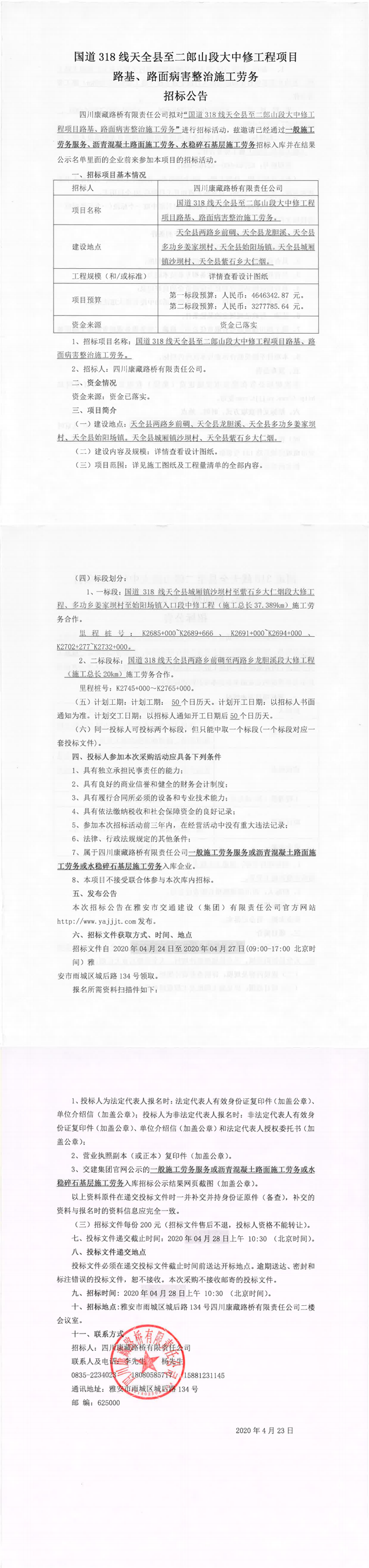
四川康藏路桥有限责任公司国道318线天全县至二郎山段大中修工程项目路基、路面病害整治施工劳务招标公告
【发布日期:2020-04-23】
【字号:
大
中
小
】 【
关闭此页
】
上一篇
:
威廉希尔集团资产经营管理有限公司成雅高速金鸡关互通及服务区项目(雅安东互通综合提升改造)收费大棚(房建)效果图及方案设计服务项目竞争性谈判公告
|
下一篇
:
威廉希尔集团项目管理有限公司G318线成都界至雨城段新改建项目陆生生物多样性影响评价编制竞争性谈判公告
版权所有 雅安市交通建设(集团)有限责任公司
地址:雅安市雨城区北环东路306号 集团公司办公室电话:0835-5897853
技术支持:北纬网(0835-2350262) 蜀ICP备18001252号 川公网安备 51180202511905号
分享按钮